Blockchain analistleri, LIBRA meme coin ile Melania Trump’ın resmi token’ı da dahil olmak üzere diğer şüpheli kripto para projeleri arasında bağlantılar keşfetti.
Bu bulgular, LIBRA’nın Arjantin Devlet Başkanı Javier Milei tarafından kısa süreliğine desteklenmesinin ardından daha fazla endişe yarattı.
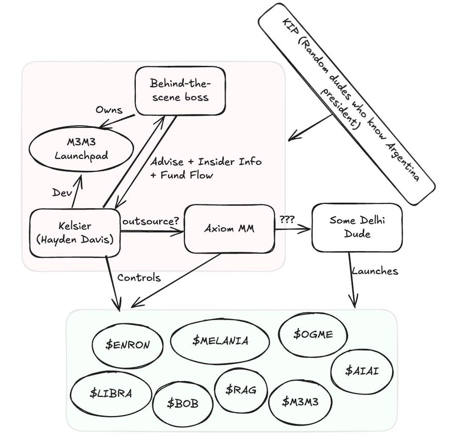
LIBRA ve MELANIA Arasında Şüpheli Bağlantılar
16 Şubat’ta, Fuzzland’ın kurucu ortağı Chaofan Shou, LIBRA’nın piyasa yapıcısının Delhi’den faaliyet gösterdiğini ve MELANIA meme coin ile de bağlantılı olduğunu iddia etti.
Shou, aynı varlığın her iki projeyi de kontrol ettiğini öne süren cüzdan verilerini paylaştı ve bu durum, koordineli içsel faaliyet şüphelerini artırdı. Ayrıca LIBRA ekibini, fiyat manipülasyonu benzeri bir model izleyen Enron ve OGME gibi token’larla ilişkilendirdi.
Bu projeler, içsel trading ve otomatik botlar tarafından yönlendirilen hızlı fiyat artışları yaşadı, ardından bireysel yatırımcıları zararla bırakan ani satışlar geldi. Bu model, trader’ları sömürmek için tasarlanmış pump-and-dump planlarına benziyor.
MELANIA token, Donald Trump’ın ikinci dönem açılışından hemen önce piyasaya sürüldü ve kısa bir süreliğine 2 milyar Dolar piyasa değerine ulaştı, ardından 200 milyon Dolar’ın altına düştü.
LIBRA da benzer bir yol izledi. Başkan Milei’den aldığı kamu desteğinin ardından token, yatırımlarda bir artış gördü. Ancak, içeriden kişiler kısa süre sonra 107 milyon Dolar çekti ve bu da çöküşe yol açtı.
Bu olayın ardından Milei, projeden uzaklaştı ve piyasa manipülasyonu suçlamalarını tetikledi. Bazı eleştirmenler, bu olayı finansal ve siyasi bir skandal olarak nitelendirerek görevden alınmasını talep etti.
LIBRA İçeridenleri Dolandırıcılık Suçlamalarını Reddediyor
Tartışmalara rağmen, LIBRA ile bağlantılı bir varlık olan KIP Protocol, herhangi bir yanlış yapmadığını belirtti.
KIP’in CEO’su Julian Peh, tüm fonların zincir üzerinde kaldığını ve hesaplandığını söyledi. Ayrıca KIP’in token’ın lansmanında bir rolü olmadığını, sorumluluğun projenin piyasa yapıcısı Kelsier’e ait olduğunu açıkladı.
KIP’in bir Twitter (X) paylaşımında, “KIP bugün çok fazla FUD ile karşılaştı, bana ve ekibime yönelik tehditler de dahil, ancak lansmanda yer almadık, herhangi bir token veya SOL ile ilgilenmedik. KIP, projedeki rolünü (token ihraç etme dışında) kamuya açıkladı çünkü zaten web sitesinde listelenmiştik ve girişimin potansiyeline inanıyorduk,” ifadeleri yer aldı.
Bu arada, Kelsier’den Hayden Davis, yatırımcıların kayıplarından Başkan Milei ve ekibini sorumlu tuttu. Meme coin yatırımlarının büyük ölçüde güven ve desteklere dayandığını savundu.
Milei’nin ekibi tanıtım gönderilerini sildiğinde, panik satışları başladı ve bu da piyasada keskin bir düşüşe yol açtı.
Buna rağmen, ekibinin projeye hala inandığını ve 100 milyon Dolar yeniden yatırım yapmayı planladığını belirtti. Bu nedenle, varlıkları Başkan Milei’nin ortaklarına veya KIP’e aktarmak yerine, Kelsier fonları LIBRA’ya yeniden yatırmayı ve tüm alınan token’ları yakmayı planlıyor.
Davis, “Kontrolüm altındaki fonların %100’ünü, 100 milyon Dolar kadar, Libra Token’a yeniden yatırmayı ve tüm satın alınan arzı yakmayı öneriyorum. Daha uygun bir alternatif sunulmadıkça, bu planı uygulamaya başlama sürecine önümüzdeki 48 saat içinde başlamayı düşünüyorum,” diye belirtti.
LIBRA tartışması, özellikle yüksek profilli figürlerle bağlantılı spekülatif meme coin’lerin risklerini gözler önüne seriyor. Destekçileri projenin hala geçerli olduğunu savunsa da, araştırmacılar potansiyel piyasa manipülasyonlarına olan bağlantılarını incelemeye devam ediyor.





